1. 背景:从 SEO 到 GEO
-
SEO (Search Engine Optimization):过去我们优化的是 搜索引擎排名。Google/Baidu 会抓取网页 → 建立索引 → 算法决定排名。网站通过关键词、结构优化、外链建设等来影响排名。

-
GEO (Generative Engine Optimization):现在搜索结果越来越多通过 AI 大模型生成答案来展示。

例如:用户问“最好的绿茶品牌有哪些?”
LLM 不再给你 10 个蓝色链接,而是直接生成一段“推荐榜单”。
👉 你的品牌/产品是否能出现在这段答案里? 这就是 GEO 的核心。
2. GEO 技术的实现原理
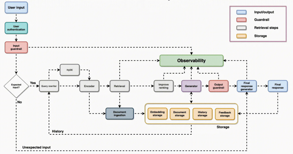
了解RAG的同学大概能猜到个123,本质上就是大模型在回答用户的问题时,如何正确引用到你想给他引用的东西!
这里我暂且抛出一个概念:机器语言。

2.1. 大模型回答逻辑
要想知其然就得知其所以然
主流大模型的回答用户问题的逻辑是怎样的。此处以大家常见的开启模型的网页搜索功能为例:
核心逻辑是:大模型的回答内容取决于其训练语料 + 实时检索到的文档 + 重排序机制
训练语料我们作为第三方暂时无法实时干预,但是后两项就有很大我们发挥的空间。

2.2. 影响LLM的回答步骤
1. 语料层 —— 让模型“学得到你”
-
LLM 在训练和对齐时会吸收大量互联网公开数据。
-
如果你的公司/产品信息在 新闻、百科、开源社区、专业评测网站 出现频率高、权威性强,它就更容易被模型“吸收”。(类似于 SEO的“建站内容外链”,但这里更强调权威数据源)
2. 重点:检索层 —— 让模型“搜得到你”
很多大模型在生成答案前会调用 RAG(检索增强生成):当用户提问 → 系统先去爬取/检索外部知识库(如公司官网、产品目录、新闻稿)。
GEO 在这里的关键是:
- 结构化页面:你的官网是否对 LLM 爬虫友好(Schema 标记、FAQ 风格内容、API 可调用)。
- 长尾关键词覆盖:不同用户可能问法不同,页面内容要覆盖这些问法。
- 向量搜索优化:如果平台用向量检索,信息表达清晰、语义贴合才能更容易被召回。
3. 重点:排序层 —— 让模型“优先选你”
检索到的内容很多,模型不会全都用,而是要排序:
- 权威性(域名、引用、被提及次数)
- 相关性(与提问的语义匹配度)
- 多样性(避免只给单一来源)
GEO 的做法是增加你内容在权威站点的引用,提高可信度,增加出现在前列的概率。
4. 生成层 —— 让模型“说得好你”
即使被检索到,也可能被模型“忽略”或“弱化”。
优化方式包括:
- 设计内容时,模仿 自然问答风格(像人回答问题,而不是生硬广告)。
- 提供简洁明确的描述,让模型在“总结”时容易抓取关键信息。
- 通过结构化 FAQ/知识库 让模型更倾向直接引用。
3.传统的SEO与GEO的区别
| 维度 | SEO | GEO |
|---|---|---|
| 优化对象 | 搜索引擎排名算法 | 大模型的生成机制 |
| 展示结果 | 链接列表 | AI 生成的自然语言答案 |
| 技术核心 | 抓取 + 排名 | 检索 + RAG + 生成 |
| 重点手段 | 关键词、外链、结构优化 | 数据覆盖、语义优化、权威引用、检索召回 |
| 成功标志 | 页面排到前3 | 模型回答里自然提到你 |
4.总结
为什么要说GEO,且大家需要重视GEO?
因为从未来的趋势来看,各家主流的大模型C端产品会逐步替代搜索成为流量的主入口,现在已有这个趋势的展现。GEO 很可能会形成一门新行业,就像 SEO 当年一样。

对品牌来说,未来用户获取信息的首站不再是现有的搜索工具,而是“问 AI”。
能否被 AI 提到,可能直接影响生意以及营收。
下一篇主要说下实操的步骤,当然我主要会以教学的方式说明,不会实际透露我们真实的品牌相关的内容,主要说下我从RAG倒推回主流大模型的引用搜索的路径,实现我们品牌10几倍的曝光增长;有兴趣的可以关注下篇博客。